This Site is Under Maintenance
Please excuse the state of the site.

Making Daily Tasks Feel Achievable: UX for Task Wish
Many people struggle with staying motivated on daily tasks - especially those with ADHD and other neurodivergencies. Task Wish turns productivity into a playful, habit-forming experience.
Industry
Gamified Healthcare App
Project Type
Team Size
Timeline
End to End
1 UX Designer
3 Months (ending May 2025)
The Origin of Task Wish
Phase 1: Discovering the Problem
The Problem We See
Currently people with neurodivergent tendencies have a lot of trouble initiating and completing tasks such as household chores, school assignments, and projects.
Research
We want to learn how to best help people who struggle with building motivation to complete everyday tasks.
Competitive Analysis
A review of 3 competitor platforms and other platforms that have applicable features.
User Interviews
5 remote 30-60 minute interviews of all genders, half diagnosed with ADHD, half with symptoms that strongly align with neurodivergency, especially low motivation associated with ADHD.

(5/5) Every participant wished there was something more out there to help get themselves to do things.
(4/5) Would love a friendly reminder system, the right kind of outside pressure to do the things the participants want to get done in the long term, yet don’t want to do in the moment.
Affinity Mapping the User Interviews
To draw more insightful conclusions to best make sense of this complicated problem.






Research Conclusion
There are many platforms out there that make a to do list more achievable, however we can fill the market gap of neurodivergent users who want a platform that is better designed to motivate them in a clear and fun way.
Research Insights
To make sure to properly address the problem.
Personas
To keep our insights from the user interviews top of mind when designing a solution to help them.
Primary Persona
Secondary Persona


The Question to Answer
How Might We provide friendly and positive outside pressure that motivates our motivationally struggling users?
Phase 2: Discovering the Solution
Starting With a Fluid Ideation Approach
Working on all aspects of the ideation process at the same time for a more dynamic approach to solving this complicated problem. This approach lacks good organization, but it’s a great option for approaching a complicated topic.
Thinking Through the Structure
It's very important to think through how a user will move through a platform, especially during a platform’s initial construction when many fundamental things can be changed.

Starting The Wireframes in Low Fidelity
Guerrilla Usability Testing the Low-Fi Wireframes
To discern how well this solution resonates with users, during a period when many fundamental characteristics may be changed.
In-Person Test
One day of 2 guerrilla usability tests, 1 becoming a brainstorm with 2 participants, the other only involving 1 participant.
Remote Test
One day of 1 remote usability test with 5 participants in a group.
(3/3) Provided detailed feedback on how to improve almost every screen.
(2/3) Expressed praise for the puzzle theme and idea.
(5/5) Expressed that the flow and screens could be more streamlined.
(3/5) Praised looking into a solution for this community’s problem.
Conclusion
The foundation of this proposed solution has merit, but there is much to improve on with the UI.

Audit of Mid-Fi Wireframes
During mid fidelity wireframe iterations, I became concerned that the forming solution was in fact not addressing our users' needs well, as described by our research.

Conclusion
We are currently not meeting our users' needs.
Improvements were then implemented, but some important features will have to wait until the next round of adding features to ensure the product is finalized in a timely manner.
A UX Approach to Branding
Basic branding in order to expedite the delivery of the high fidelity wireframes.

This is when the application was named 'Task Wish'
The High Fidelity Wireframes
The Wireflow of "Completing a New Task"

High Fidelity Usability Testing
6 participants in a moderated remote usability test, with 4 participants aligned with our primary persona, and 2 with our secondary.
Research Hypothesis
Users will find the UI intuitive, and the app will provide enough encouragement and outside pressure to motivate users to do the tasks they are trying to accomplish.
Results
6.5 of 10 rating on ease of completing the flow.
(6/6) There was confusion with recognizing the checklist on the focus screen as a checklist.
(5/6) Confusion on: what 'best routine' means, that coins are money earned in the game, and that the rank progress bar is a rank progress bar.
(4/6) Users could use some clarification with the bottom navigation bar to better identify where they are in the application and how to navigate back from the focus screen to the home screen.
Conclusion
Users would find this application helpful, however there was much confusion with various screens and overall functionality that need to be addressed.
The New And Improved Design
Prioritizing Improvements
There were many crucial areas the design needed improvements on before signing off on the MVP.

Implementing Those Improvements
Wireframes
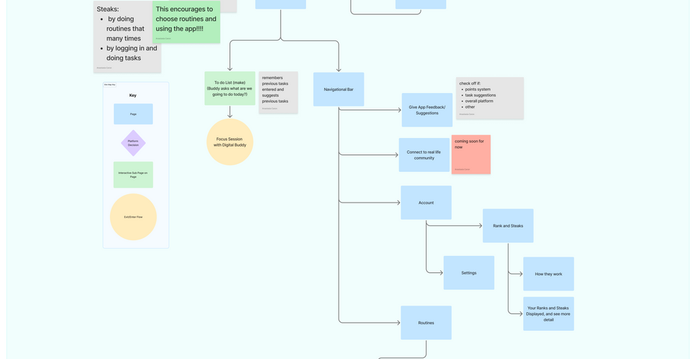
Site Map


The Final Design
Conclusion
Next Steps for the Project
-
Time permitting, conduct further usability testing with the revised wireframes.
-
Launch the MVP. Launch it either with its current features or with the added feature of a notification system, as we already know that would make a big difference for our user base. With the launch, focus on soliciting as much user feedback as we can, as this is a very new product addressing a set of complicated user needs, most likely requiring many revisions.
Personal Reflections to Improve as a Designer
-
Always be ready to pivot to design the best solution.
-
A wide lens on ideation can be good, but let's keep it more organized than how I approached this project.
-
Always make sure that I'm designing a solution that best meets users' needs - because there were moments when I wasn’t.
-
Don’t pursue perfectionism at the cost of not completing a project/goal in a timely manner.








































